참고 : http://www.plantuml.com/plantuml/uml
usecase
| @startuml usecase_diagram title AM3352 IG Use Cases left to right direction actor LSM #blue package Init { usecase "Init IG FPGA" as Init_UC1 } package SwUpdate { usecase "Self Update" as SwUpdate_UC1 usecase "Forward\n FPGA binary" as SwUpdate_UC2 } LSM --> SwUpdate_UC1 LSM --> SwUpdate_UC2 @enduml |
![]() |
class
| @startuml skinparam classAttributeIconSize 0 hide circle hide methods abstract Employee <<abstract>> { +ssNo: int +name: String +email: String +counter: int } class "Research\n Associate" as RA Employee <|-- "Administrative\n Employee" Employee <|-- RA RA : +fieldOfStudy: String RA <|-- Lecturer RA "1..*" -- "0..*" Project (RA, Project) .. Participation Participation : +hours: int Lecturer "1..*" -- "1..*" Course : teaches > Employee "1 +dean" - "0..1" Faculty : leads > Faculty : +name: String Faculty "1" *-- "1..*" Institure Institure : +name: String Institure : +address: String Institure "1..*" o-- "1..*" RA class Course { +name: String +id: int +hours: float } class Project { +name: String +start: Date +end: Date } @enduml |
![]() |
| @startuml skinparam linetype ortho hide empty members hide empty method abstract ModelExecuter { {static} Create(model_loc: string, type: EngineEnumType) {abstract} bool Execute() } ModelExecuter <|-- GPUExecuter @enduml |
![]() |
sequence
| @startuml hide footbox loop (1, 5) incorrect PW ":Student" -> ":Admin System" : login(ID, PW) return login result end break incorrect PW ":Admin System" -> ":Student" : error message end alt correct PW ":Admin System" -> ":Student" : welcome message end ":Student" -> ":Admin System" : enroll() return OK @enduml |
![]() |
| @startuml sequence_diagram hide footbox actor Power #red Power -> MainLoop ++ : main() create pthEthSwitch MainLoop -> pthEthSwitch: pthread_create @enduml |
![]() |
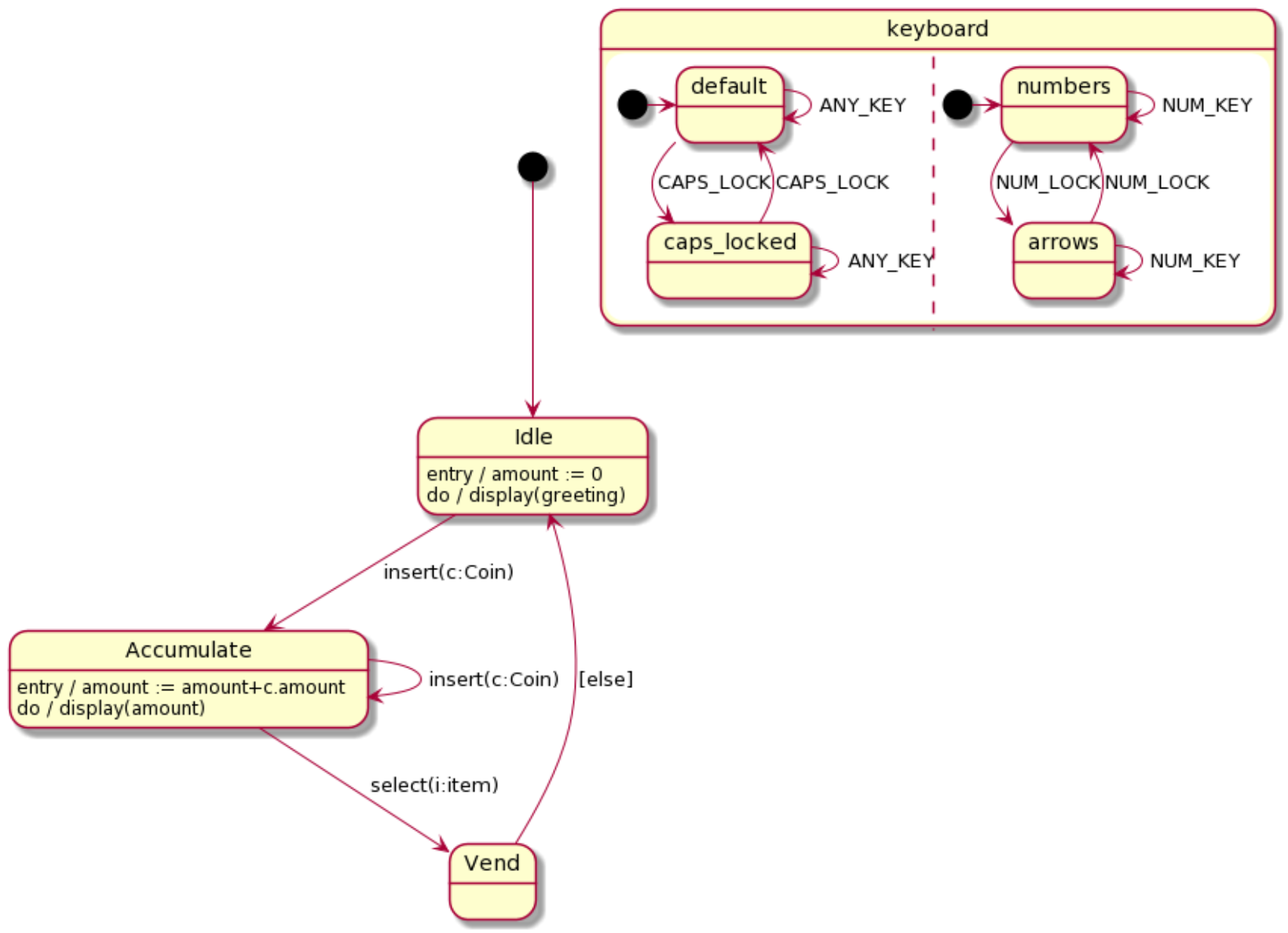
statechart
| @startuml state_diagram [*] --> Idle Idle : entry / amount := 0 Idle : do / display(greeting) Idle --> Accumulate : insert(c:Coin) Accumulate : entry / amount := amount+c.amount Accumulate : do / display(amount) Accumulate --> Vend : select(i:item) Accumulate --> Accumulate : insert(c:Coin) Vend --> Idle : [else] state keyboard { [*] -> default default -> default : ANY_KEY default --> caps_locked : CAPS_LOCK caps_locked --> default : CAPS_LOCK caps_locked -> caps_locked : ANY_KEY || [*] -> numbers numbers -> numbers : NUM_KEY numbers --> arrows : NUM_LOCK arrows --> numbers : NUM_LOCK arrows -> arrows : NUM_KEY } @enduml |
![]() |
activity
| @startuml activity_diagram (*) --> "Add a New Client" "Add a New Client" --> "Assign Staff Contact" if "" then --> [campaign to add] "Add New Campaign" "Add New Campaign" --> (*) else --> [no campaign to add] (*) @enduml |
![]() |
component
| @startuml component_diagram package domain { node entity { component update_info } } package application { component MainLoop } update_info <-- MainLoop package porting_interface { [MainLoop] --> LedDriver LedDriver - [LedImpl] } package "iwa/libproduct.so" as iwa_product { LedDriver <-- [Fpga] } @enduml |
![]() |
'architecture' 카테고리의 다른 글
| observer design pattern example (0) | 2022.11.29 |
|---|---|
| composite design pattern example (0) | 2022.11.29 |
| [My cheat-sheet] Design Patterns (0) | 2021.07.03 |








댓글